cadeira
criada e modelada por mim
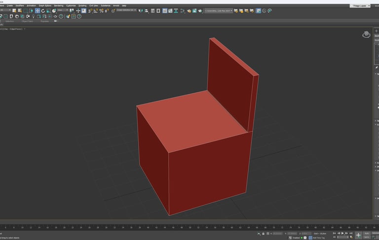
Módulo básico em visualização "clay" para entendimento da forma básica.


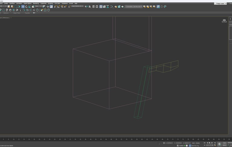
Visualização "vazada" do modelo e o começo do desenvolvimento dos pés e vigas de suporte.


Ajuste do espaçamento dos pés de acordo com o módulo base


Encostos e assentos em fase de produção


Refinamento do modelo com aplicação dos mais diversos modificadores disponíveis no 3dsmax


Comparação entre modelos. O modelo à esquerda está "cru", sem tratamento ou suavização das bordas. Já o da direita já sofreu afinação.


Aprimoramento contínuo do modelo, agora com aplicação de texturas.


Utilização de modificadores de mapeamento avançado de texturas, permitindo, assim, a colocação correta das peças em cima da textura para seguir os veios da madeira, tornando a peça mais realista.


Finalização com renderização no Corona Render


Aplicação de novos materiais


Terceira opção


Imagem da Slate Material do 3dsmax. Cada caixinha corresponde a uma textura, ou um mapa ou um modificador de propriedades. A imagem ao lado corresponde somente ao render da cadeira acima.


